首页
home
公司简介
about us
企业形象
PRODUCT
新闻动态
NEWS
服务项目
service
人才招聘
jobs
环球体育(中国)官方在线
contact us
在线留言
Online Message
新闻动态
· 公司新闻
· 行业新闻
400-6122-699
地址: 湖北省武汉市青山区(化工区)八吉府街道建设村钱家湾102号
您现在的位置 :
首页
>
新闻动态
> 公司新闻
公司新闻
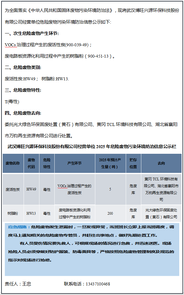
危险废物污染防治责任信息公示
修改时间:2025-11-16 15:59:05 浏览次数:230次
上一条:
危险废物污染防治责任信息公示
下一条:
2025年第二季度的环境信息公开表
U8在线官网
|
环球app最新版下载
|
乐鱼页面在线登录
|
财神·电子(中国)官方网站
|
乐鱼网站_乐鱼(中国)
|
U8在线平台(中国)官网
|
乐鱼官方站页面登录入口
|
U8.com
|
环球在线平台(中国)官网
|